咨询热线010-88227633
早上8点,朝阳洒满刘斌堡乡刘斌堡村的街巷,64岁的李文财拎着工具,准时出现在离家最近的3号垃圾分类桶站,开启一天的工作。扶正歪斜的桶身、检查垃圾投放分类情况、擦拭桶体污渍……一套动作娴熟利落、一气呵成。晨风中,他的身影在整洁的桶站前格外醒...

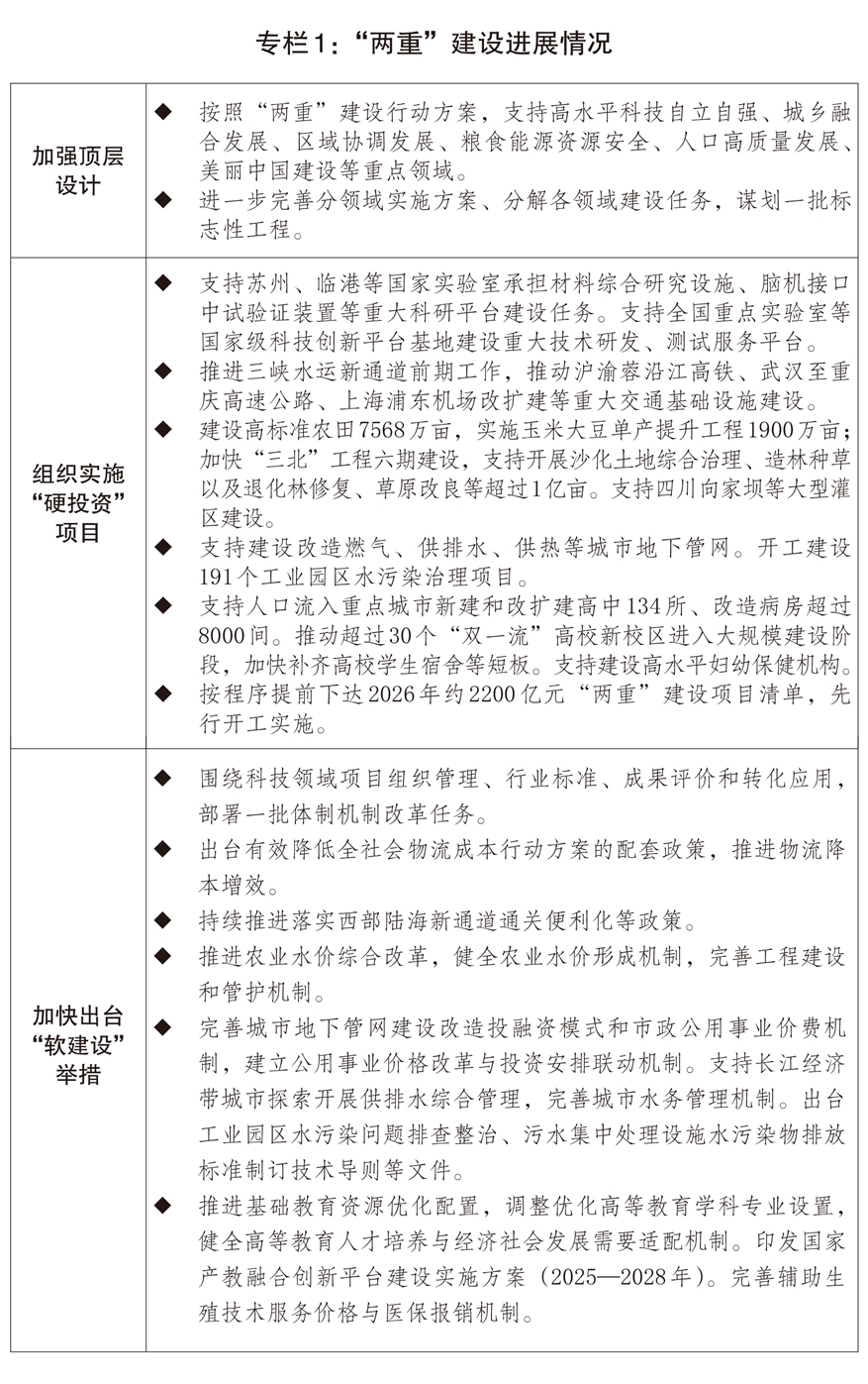
关于2025年国民经济和社会发展计划执行情况与2026年国民经济和社会发展计划草案的报告 受国务院委托,现将2025年国民经济和社会发展计划执行情况与2026年国民经济和社会发展计划草案提请十四届全国人大四次会议审查,并请全国政协各位委...

新华社北京3月12日电 题:以法为纲 山青水长——《中华人民共和国生态环境法典》诞生记 2026年3月12日下午,北京人民大会堂。十四届全国人大四次会议高票表决通过了《中华人民共和国生态环境法典》。 “如何在九游娱乐找到热门游戏?...

2022年,宁夏机关事务管理局与林业和草原局先行先试,共同启动了“宁夏公共机构生活垃圾分类黄河流域生态修复碳汇捐赠引领行动”。该行动创新性地将公共机构使用财政资金购买的纸张、报纸等低值易耗办公用品废弃变卖后的收益,通过“碳汇捐赠”的方...

3月10日,科远智慧涨3.90%,成交额7.99亿元,换手率13.52%,总市值100.99亿元。 1、2024年3月8日互动易回复:公司在核电方面主要是自主可控的控制系统DCS/大中型PLC系统。 2、公司智能阀门装置已进入现场...
